http://www.selectronic.fr/article.asp?article_ref_entier=90.3568-9999
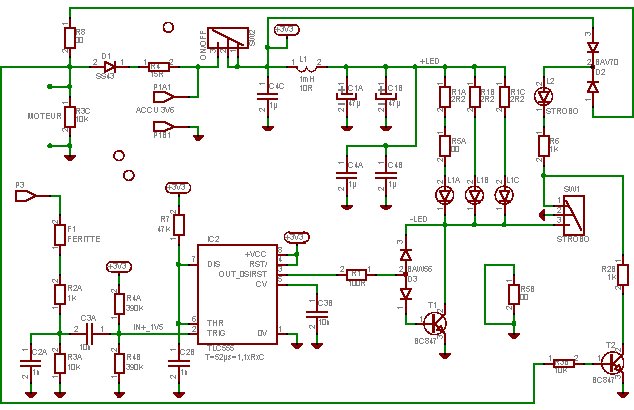
Voici le schéma du circuit que j'integre dans cette lampe pour rajouter une fontion strobo si certains se sentent de la faire eux mêmes:





r4gt kanotix a écrit:ton montage a t il un prise " sonde " sur le fil HT de la bougie ?
a +

Retourner vers Préparation mécanique base origine
Utilisateurs parcourant ce forum: Aucun utilisateur enregistré et 30 invités